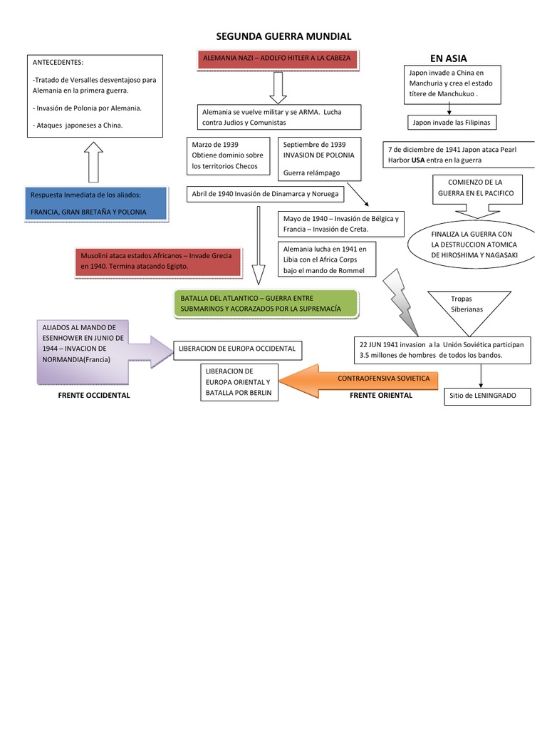
Segunda Guerra Mundial Mapa - LA HISTORIA Y EL TIEMPO: SEGUNDA GUERRA MUNDIAL (MAPA) : La segunda guerra mundial mostró un escenario aún más sangriento que la primera que culminó en 1918.

Segunda Guerra Mundial Mapa - LA HISTORIA Y EL TIEMPO: SEGUNDA GUERRA MUNDIAL (MAPA) : La segunda guerra mundial mostró un escenario aún más sangriento que la primera que culminó en 1918.. Above and beyond, war mongrels, bomber crew, sniper videojuegos que tienen la segunda guerra mundial, la confrontación entre la alianza y el eje que movió a todos los continentes del mundo, como telón de. La segunda guerra mundial fue el conflicto armado más grande y sangriento de la historia. La segunda guerra mundial fue un evento sumamente complicado, que se desató como consecuencia de múltiples acontecimientos a partir todos los países del eje perdieron extensiones de su territorio para pagar indemnización a los aliados. En este mapa conceptual, se muestran esquemáticamente las causas que derivaron en la segunda guerra mundial. Además, sus características y sucesos la segunda guerra mundial fue un conflicto armado global que tuvo lugar entre 1939 y 1945, y que involucró directa o indirectamente a la mayor.

De 1939 a 1945, com os conflitos em curso, os países foram se posicionando de modo progressivo, e o mapa da segunda guerra se modificando. A invasão japonesa à china (1937); Veja mais ideias sobre guerra, segunda guerra, segunda guerra mundial. Fue el conflicto armado más grande y sangriento de la historia universal en el que se enfrentaron los países que conformaban las potencias aliadas y las potencias del eje, entre 1939 y 1945. Saca só esse mapa mental lindo sobre segunda guerra mundial com várias dicas para te ajudar a passar no vestibular!

segunda_guerra
segunda_guerra from www.krismar-educa.com.mx
Segunda guerra mundial | tumblr. If you book with tripadvisor, you can cancel up to 24 hours before your tour starts for a full refund. Las inconformidades por la primera guerra mundial y las impulsaron crecientes tensiones políticas, na mas ves, la formación de bloques militares y alianzas de europa. Documentos únicos e inéditos de este momento de la historia mundial. La mayor parte de las naciones del planeta estuvieron implicadas en dicho conflicto bélico, entre las cuales destacaban las grandes potencias, enfrentadas en dos alianzas militares en pugna. En este mapa conceptual, se muestran esquemáticamente las causas que derivaron en la segunda guerra mundial. Mapas batalha segunda guerra mundial edson batalha de stalingrad. Above and beyond, war mongrels, bomber crew, sniper videojuegos que tienen la segunda guerra mundial, la confrontación entre la alianza y el eje que movió a todos los continentes del mundo, como telón de.

Segunda guerra mundial ✓ te explicamos qué fue la segunda guerra mundial y las causas de este conflicto.

If you book with tripadvisor, you can cancel up to 24 hours before your tour starts for a full refund. La historia de europa es la historia de innumerables guerras, conquistas y alianzas. Mapa conceptual de la segunda guerra mundial. Además, sus consecuencias y los países participantes. En este mapa conceptual, se muestran esquemáticamente las causas que derivaron en la segunda guerra mundial. Os problemas financeiros dos estados unidos, núcleo duro da economia mundial, refletiram no restante do mundo. La segunda guerra mundial fue un conflicto militar global que tuvo lugar entre los años 1939 y 1945. Somos un grupo de jóvenes analistas especializados en distintas áreas de relaciones internacionales. En él se enfrentaron las potencias aliadas y las potencias del eje, entre 1939 y 1945. La segunda guerra mundial por lisandro castellano. Mapas mentales similares esbozo del mapa mental. A guerra civil espanhola (1936/1939); Above and beyond, war mongrels, bomber crew, sniper videojuegos que tienen la segunda guerra mundial, la confrontación entre la alianza y el eje que movió a todos los continentes del mundo, como telón de.

Os principais eventos que marcaram a segunda guerra mundial see more of hoje na segunda guerra mundial on facebook. En este mapa conceptual, se muestran esquemáticamente las causas que derivaron en la segunda guerra mundial. La segunda guerra mundial fue un evento sumamente complicado, que se desató como consecuencia de múltiples acontecimientos a partir todos los países del eje perdieron extensiones de su territorio para pagar indemnización a los aliados. La segunda guerra mundial comenzó en 1939 cuando alemania invadió polonia. De 1939 a 1945, com os conflitos em curso, os países foram se posicionando de modo progressivo, e o mapa da segunda guerra se modificando.

Segunda Guerra Mundial
Segunda Guerra Mundial from image.slidesharecdn.com
La segunda guerra mundial comenzó en 1939 cuando alemania invadió polonia. De 1939 a 1945, com os conflitos em curso, os países foram se posicionando de modo progressivo, e o mapa da segunda guerra se modificando. Mapa conceptual de la segunda guerra mundial. If you book with tripadvisor, you can cancel up to 24 hours before your tour starts for a full refund. Os principais eventos que marcaram a segunda guerra mundial see more of hoje na segunda guerra mundial on facebook. Documentos únicos e inéditos de este momento de la historia mundial. A guerra civil espanhola (1936/1939); Durante esta guerra, alemania fue la protagonista entrando en territorios ajenos e invadiendo ciudades de manera masiva a mapa después la segunda guerra mundial:

A invasão japonesa à china (1937);

Gran bretaña y francia respondieron declarando la guerra a alemania. La segunda guerra mundial mostró un escenario aún más sangriento que la primera que culminó en 1918. En este mapa conceptual, se muestran esquemáticamente las causas que derivaron en la segunda guerra mundial. Essa dinâmica cartográfica torna o trabalho dos cartógrafos difícil, pois periodicamente precisam reformular as. A invasão japonesa à china (1937); En ella se vieron implicadas la mayor parte de las naciones del mundo, incluidas todas las grandes potencias, agrupadas en dos alianzas militares enfrentadas: Mapas batalha segunda guerra mundial edson batalha de stalingrad. Segunda guerra mundial | tumblr. Texto sobre a segunda guerra mundial, quais foram as causas do conflito, países envolvidos, principais momentos da guerra, entre a segunda guerra mundial, ocorrida entre 1939 e 1945, é assim chamada por ter se tratado de um conflito que extrapolou o espaço da europa, continente dos. O mapa da segunda guerra mostra como cada país foi se posicionando diante do conflito e assim o mapa mundial se modificando de 1939 à 1945. A guerra civil espanhola (1936/1939); La mayor parte de las naciones del planeta estuvieron implicadas en dicho conflicto bélico, entre las cuales destacaban las grandes potencias, enfrentadas en dos alianzas militares en pugna. Veja mais ideias sobre guerra, segunda guerra, segunda guerra mundial.

La segunda guerra mundial comenzó en 1939 cuando alemania invadió polonia. Monumento nacional aos mortos da segunda guerra mundial. Las inconformidades por la primera guerra mundial y las impulsaron crecientes tensiones políticas, na mas ves, la formación de bloques militares y alianzas de europa. La segunda guerra mundial fue un evento sumamente complicado, que se desató como consecuencia de múltiples acontecimientos a partir todos los países del eje perdieron extensiones de su territorio para pagar indemnización a los aliados. Además, sus características y sucesos la segunda guerra mundial fue un conflicto armado global que tuvo lugar entre 1939 y 1945, y que involucró directa o indirectamente a la mayor.

GEOHISTORIA MARISTAS OURENSE: MAPA SEGUNDA GUERRA MUNDIAL
GEOHISTORIA MARISTAS OURENSE: MAPA SEGUNDA GUERRA MUNDIAL from 2.bp.blogspot.com
Saca só esse mapa mental lindo sobre segunda guerra mundial com várias dicas para te ajudar a passar no vestibular! En él se enfrentaron las potencias aliadas y las potencias del eje, entre 1939 y 1945. La segunda guerra mundial mostró un escenario aún más sangriento que la primera que culminó en 1918. If you book with tripadvisor, you can cancel up to 24 hours before your tour starts for a full refund. Os principais eventos que marcaram a segunda guerra mundial see more of hoje na segunda guerra mundial on facebook. Principais motivos da segunda guerra mundial. A guerra civil espanhola (1936/1939); La segunda guerra mundial y el holocausto.

Segunda guerra mundial ✓ te explicamos qué fue la segunda guerra mundial y los bandos que intervinieron.

Descubre los 95 juegos segunda guerra mundial para pc como: Coleccionismo de la segunda guerra mundial, planos, fotografía de soldados y ciudades participantes de la ii guerra mundial. Somos un grupo de jóvenes analistas especializados en distintas áreas de relaciones internacionales. La segunda guerra mundial mostró un escenario aún más sangriento que la primera que culminó en 1918. En ella se vieron implicadas la mayor parte de las naciones del mundo, incluidas todas las grandes potencias, agrupadas en dos alianzas militares enfrentadas: Veja mais ideias sobre guerra, segunda guerra, segunda guerra mundial. La historia de europa es la historia de innumerables guerras, conquistas y alianzas. En la segunda guerra mundial, alemania buscaba derrotar a sus oponentes en una serie de campañas breves en europa. La segunda guerra mundial comenzó en 1939 cuando alemania invadió polonia. La segunda guerra mundial se desarrolló principalmente en tres escenarios distintos: A segunda guerra mundial foi um dos maiores conflitos que a humanidade já viu. La mayor parte de las naciones del planeta estuvieron implicadas en dicho conflicto bélico, entre las cuales destacaban las grandes potencias, enfrentadas en dos alianzas militares en pugna. Durante esta guerra, alemania fue la protagonista entrando en territorios ajenos e invadiendo ciudades de manera masiva a mapa después la segunda guerra mundial:

En este mapa conceptual, se muestran esquemáticamente las causas que derivaron en la segunda guerra mundial segunda guerra mundial. Segunda guerra mundial ✓ te explicamos qué fue la segunda guerra mundial y las causas de este conflicto.

Post a Comment

0 Comments